随着数字技术的迅猛发展及其在社会治理领域的广泛应用,基层人大代表的履职环境正经历深刻变革。党的二十大报告指出,要加快建设网络强国、数字中国。2023年,中共中央、国务院印发了《数字中国建设整体布局规划》,从党和国家事业发展全局和战略高度,提出了新时代数字中国建设的整体战略,明确了数字中国建设的指导思想、主要目标、重点任务和保障措施。在数字时代,人大代表的履职方式发生了根本变化,由此催生出了人大代表数字化履职能力议题。数字技术的应用不仅能够提高代表的履职能力,也带来了巨大的风险和挑战。
基层人大是离人民群众最近,最能反映民意的基层国家权力机关,研究基层人大代表的数字化履职能力具有重要的理论意义和实践意义。然而,当前对于基层人大代表如何有效利用数字化手段履行职责的研究尚处于起步阶段,尤其是在探讨代表们的数字化履职能力方面,相关理论框架和实证分析较为匮乏。本研究从胜任力理论出发,从理论层面构建了基层人大代表数字化履职能力的结构维度。基于此,本研究以东海县基层人大代表履职为例,采用访谈和抽样调查的方法,深入了解基层人大数字化履职能力现状,分析当前基层人大数字化履职能力面临的短板,最后提出了相应的对策建议,以供实践部门参考。
一、基于胜任力理论的基层人大数字化履职能力结构维度分析
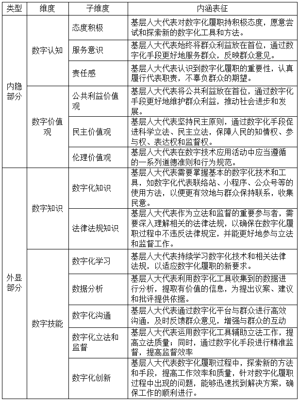
胜任力(Competency)这一概念最早由美国哈佛大学著名心理学家McClelland于1973年正式提出。胜任力是指一个人在特定职位上履行职责所需的知识、技能、能力和其他特征的综合体。它不仅仅是指某一项技能或知识,而是一个人能够在特定环境下表现出色的综合素质。这些能力和素质不仅包括具体的知识和技能,还涵盖了态度、动机和价值观和认知等多方面的要素。胜任力可以分为内隐部分和外显部分,内隐部分主要包括态度、动机、价值观和认知等,不易被观察,难以在后天习得。外显部分主要包括知识、技能,易于被观察,可以通过培训来发展。内隐部分对人的综合能力和工作绩效发挥着决定性作用。基于胜任力理论的启发,结合基层人大数字化履职的工作内容,本研究从理论上构建了基层人大代表的数字化履职能力结构维度,主要包括数字认知、数字价值观、数字知识和数字技能,其中数字认知和数字价值观是内隐部分,数字知识和数字技能是外显部分,每个维度并可以进一步细分为若干子维度,详见表1。

二、东海县基层人大数字化履职能力现状分析
(一)数字认知水平整体比较高
调研发现,基层人大代表对数字技术的态度普遍较为积极。随着信息技术的飞速发展,数字化、智能化已经成为代表履职的新常态。许多基层人大代表认识到,掌握现代化的信息技术手段是实现高效、精准履职的必要条件。他们愿意学习和应用数字技术,以更好地履行职责,服务人民群众。例如,不少人大代表通过数字人大平台提交立法建议、参与立法讨论,使立法过程更加公开透明,更好地反映人民群众的意愿和诉求。在服务意识方面,基层人大代表积极主动利用数字技术提升服务质量和效率。他们通过数字平台与选民拉近距离,倾听选民的声音,更广泛地征求选民的意见和想法,切实了解选民的真实需求。这种服务意识的提升,不仅有助于代表更好地履行职责,也增强了选民对代表的信任和支持。例如,很多人大代表利用数字人大平台查询自己的履职情况,参与代表活动,提交议案建议等,极大地提高了履职的便捷性和实效性。
(二)数字价值观比较端正
调研发现,基层人大代表在数字技术方面持有强烈的公共利益价值观。他们认识到,数字技术的广泛应用可以为公共利益带来显著提升。例如,通过数字技术可以优化公共资源配置,提高公共服务效率,减少资源浪费,从而更好地满足人民群众的需求。同时,基层人大代表也关注数字技术在促进社会公平、缩小数字鸿沟等方面的作用,致力于推动数字技术惠及更广泛的人群,实现公共利益的最大化。在民主价值观方面,基层人大代表认为数字技术为民主参与提供了新的平台和渠道。他们积极利用数字技术推动民主决策、民主管理和民主监督的信息化、智能化,增强人民群众的参与感和获得感。通过数字技术,人民群众可以更加便捷地了解政策信息、参与公共事务讨论、提出意见和建议,从而推动民主进程的深入发展。此外,基层人大代表还注重利用数字技术加强与选民的联系和沟通,及时回应选民关切,提高民主决策的透明度和公信力。在伦理价值观方面,基层人大代表对数字技术的应用持有审慎态度。他们认识到,数字技术在带来便利的同时,也可能引发一些伦理问题,如个人隐私泄露、数据安全风险等。
(三)掌握一定的数字知识和数字技能
近年来,东海县人大常委会和相关部门纷纷采取措施,加强对基层人大代表的数字技能培训。这些培训通常涵盖基本的智慧人大平台操作、网络应用、数据分析等内容,旨在提升代表们的数字素养和履职能力。通过这些培训,许多基层人大代表已经掌握了必要的数字技能,能够更有效地利用数字技术开展工作。基层人大代表利用数字技术能够更便捷地获取政策信息、行业动态和选民意见,同时加强与选民和其他代表的沟通联系。例如,通过建立微信群、使用社交媒体等方式,代表们可以实时了解选民需求,及时反馈问题。数字技术也为基层人大代表提供了更加高效的议案提交和监督手段。代表们可以通过智慧人大平台提交议案、参与讨论和投票,同时利用数据分析工具对政策实施效果进行监督和评估。一些地区还探索了线上代表联络站、网上议事厅等创新形式,让基层人大代表能够在线上为选民提供服务、解答疑问,进一步增强了代表与选民之间的互动和联系。
三、东海县基层人大提升数字化履职能力面临的困境
(一)部分基层人大代表的数字技术接受度偏低
调研发现,部分基层人大代表对于新兴信息技术的接受程度呈现出显著差异,不仅限于年龄结构和技术背景的不同,更深层次地涉及到个人对新技术的信任感和依赖度的问题。由于不同年龄段及技术熟练度的人群在面对新型数字工具时所表现出的态度各异,较低的信息技术接受度成为了一种阻碍因素,使得一些代表在面对快速迭代且日益复杂的数字工具时,产生畏难情绪或抗拒心理。负面情绪会直接影响到他们利用工具开展工作的积极性,限制了数字技术在实际工作中的应用广度和深度,进而影响履职的有效性和创新性的发挥。当代表们缺乏足够的信心和技术支持时,他们在使用数字平台进行信息收集、分析和传播的过程中会遇到障碍,不仅削弱了他们与选民之间的沟通桥梁,也降低了政策制定过程中数据驱动决策的可能性,从而对整体治理效能产生了间接的影响。
(二)数字鸿沟有进一步拉大趋势
调研发现,数字鸿沟问题一直比较突出,且有进一步拉大的趋势,主要表现在三个方面。一是信息获取不平等。部分基层人大代表在获取政策信息、行业动态、技术革新等方面可能存在滞后或不足,导致他们在决策和履职过程中难以充分了解和把握时代脉搏。农村地区或偏远地区的基层人大代表可能面临更为严重的信息闭塞问题,影响他们代表群众利益、反映群众诉求的能力。二是技术应用能力差异。基层人大代表在信息技术应用方面的能力参差不齐,部分农村代表可能缺乏必要的计算机和网络操作技能,难以有效利用数字工具提高工作效率。一些基层人大代表可能缺乏对新技术的了解和接受度,导致他们在推动数字化转型、促进数字经济发展方面存在困难。三是数字基础设施不均衡。城乡之间、区域之间的数字基础设施发展不均衡,导致基层人大代表在履职过程中可能面临网络覆盖不全、信号不稳定等问题。特别是在农村地区,网络基础设施的滞后可能严重制约基层人大代表的信息获取和传递能力。
(三)数字形式主义和数字悬浮问题并存
调查发现,表面繁荣的数字化背后隐藏着令人担忧的数字形式主义和数字悬浮问题。一是存在一定的数字形式主义。部分基层为了应付上级考核和检查过度追求数字化建设,忽视了数字化建设的实际效果和群众需求。例如,盲目追求电子政务平台的数量和覆盖面,而忽视平台的使用效率和用户体验。甚至有的乡镇人大编造数据、捏造材料,导致数字化改革成为“数字游戏”。这种做法不仅浪费了资源,还损害了政府的公信力和形象。有的地方可能过于追求程序化、标准化和数据化,而忽视了人性化的决策关怀和群众的实际需求。这可能导致数字化改革与群众的实际生活脱节,难以得到群众的认可和支持。二是数字悬浮问题较为严重。一些基层人大可能建设了数字化平台,但这些平台在实际运用中可能并未得到充分利用,成为“空转”的摆设。有的基层人大在改革过程中可能收集了大量的数据,但是人大与政府等其他部门数据共享不足,使得这些数据可能并未得到有效分析和利用,导致数据资源的浪费。由于技术适配性问题或操作不当,一些数字技术在实际应用中可能出现失灵或效果不佳的情况。
四、基层人大数字化履职能力提升路径
(一)创新培训方法,进一步完善基层人大数字化履职培训体系
在提升基层人大代表数字化履职能力的过程中,有必要采取系统性培训与实践操作相结合的方法,以提高代表们对于数字技术的接受度和适应性。培训内容不仅要涉及数字知识和数字技能等外显部分,还要着重数字认知和数字价值观等内隐部分,从而系统性地完善基层人大代表的数字化履职能力结构。该过程旨在确保每一位代表不仅能够掌握必要的数字技能,而且能以积极且建设性的态度迎接数字时代所带来的变革。鉴于当前网络环境的复杂性和多变性,培训还应当注重培养代表们的数字伦理观、数据敏感性和数字安全意识,使他们能够在快速发展的数字社会中做出明智的选择,并有效地利用数据资源来服务于民。实践操作的环节可以进一步巩固理论学习的效果,让代表们亲身体验如何运用所学的信息技术手段进行日常履职工作,例如在线代表议案建议提交、公众意见征集以及政策研究等任务。理论与实践相结合的方式不仅能增强代表们对新数字技术的信任感和数字技术应用的信心,还能帮助他们在实际工作中更加灵活地应对各种挑战。采取案例分析和模拟演练等形式,代表们还可以学习到如何在保护个人信息安全的前提下,充分利用数字化平台的优势,促进与选民间更紧密的互动交流,从而提高决策的科学性和民主性。
(二)补齐设施短板,进一步加大对基层人大数字化基础设施的投资
在基础设施建设方面,政府需进一步加大对基层人大数字化设施的投资力度,致力于缩小乃至最终消除区域间的数字鸿沟,实现数字技术设施的均衡配置。该举措旨在克服由于硬件设施不足或网络覆盖局限所带来的各种挑战,确保为基层人大代表提供一个稳定、可靠且高效的技术支持环境。政府应积极规划并实施一系列具有前瞻性的项目,包括升级现有的信息通信技术(ICT)基础设施,扩展高速宽带网络的覆盖面,以及引入先进的云计算和大数据处理能力。以上措施不仅有助于改善基层代表的工作条件,还能够提升他们利用现代信息技术履行职责的能力。为了促进跨区域的信息交流与资源共享顺畅进行,并保障数据传输的高效性和安全性,有必要推动平台兼容性和系统稳定性的持续改进。要求建立统一的技术标准及规范化操作流程,确保不同地区、部门间的信息系统可以无缝对接,数据可以在保护隐私的前提下自由流动。构建一套完善的安全管理体系,对于维护网络环境的安全至关重要,它不仅能防范潜在的安全威胁,还能增强公众对数字化服务的信任度。上述努力可以为基层人大代表数字化履职模式的有效实施奠定坚实的物质基础,从而有力地支撑我国社会治理体系和治理能力现代化进程。
(三)完善信息建设,进一步优化基层人大数字化履职的制度环境
在制度层面推进改革对于提升基层人大代表的数字化履职能力至关重要。为了确保该目标的实现,一方面应致力于完善相关法律法规,特别是针对线上议案提交系统的安全性和隐私保护机制进行严格规范。制定详尽且具有可操作性的法律框架,不仅能够为数字平台的便捷性提供坚实的法律基础,还能根据明确的数据保护和隐私政策,确保代表们在利用平台时,其个人信息的安全得到充分保障,从而增强他们对数字化工具的信任感和使用意愿。另一方面,建立健全数据共享和业务协同的工作指南是打破各级部门间信息孤岛现象的关键所在。这需要构建一个统一、开放且高效的信息化平台,促进不同层级和部门之间的信息交流与资源共享,实现业务流程的无缝对接。优化跨部门协作机制,可以显著提升整体工作效率和服务质量,使得政策制定过程更加科学合理,决策依据更为充分可靠。协同工作模式也有利于形成一个更加透明、公开的政府治理环境,进一步加强公众对政府工作的监督和支持。
(四)加强制度建设,进一步建立健全基层人大数字化履职激励机制设计
一是建立基层人大代表数字化履职积分制度,根据代表在数字化履职方面的表现进行积分累积。积分可用于兑换培训资源、参与高级别会议或活动等机会,激发代表的积极性和参与度。在代表连任、提拔或参与重要活动时,优先考虑数字化履职能力强的代表。将数字化履职能力作为代表选拔和任用的重要参考指标之一。设立数字化履职优秀奖项,对在数字化履职方面表现突出的基层人大代表进行表彰,如颁发荣誉证书、授予荣誉称号等,对获奖代表给予一定的物质奖励或资源倾斜,如提供培训机会、增加履职经费等。二是加强对基层人大代表数字化履职的监督与考核。制定基层人大代表数字化履职考核标准,明确考核内容和指标。定期对代表进行数字化履职考核,确保激励措施的有效实施。监督评估体系可以建立智能化的监控平台,实现对数字化工具使用情况的动态监测,收集并分析大量的一手数据,包括代表们的在线互动频率、议案提交效率、公众参与度等。全面了解数字化履职的实际运行状况,揭示潜在的问题所在,并根据及时的反馈机制促进问题的有效解决。及时收集选民和代表对数字化履职工作的意见和建议,不断改进和完善激励措施。三是在基层人大代表中树立数字化履职的典型人物和成功案例,通过他们的示范引领作用,带动其他代表积极参与数字化履职。组织基层人大代表之间的经验交流活动,分享各自在数字化履职过程中的经验和教训。通过经验交流,促进代表之间的相互学习和借鉴,共同提高数字化履职的能力和水平。(江苏海洋大学 郭高晶 东海县人大工作研究会 张海斌)



